該行業訊息
發布公告日期:2025-10-14 16:34:37 網頁瀏覽:13
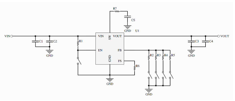
MUN24AD03-SM是 Cyntec(天玄信息技術)推新的一臺非消毒型DC-DC開關電源接口,可用作ADI、TI、TOREX大部分款型,需利用顯示/傷害電阻值、電流量、封裝及保護好實用功能等主要參數通過匹配好。
MUN24AD03-SM主要性能
放入工作電壓范圍之內:8V至34V(的部分知料體現4.5V至14V,需以正式規模書準確)
效果直流電壓比率:5V至12V(可手動調節)
導出交流電:3A(快速打出)
熱效率:94%(@Vin=24V,明顯值)
守護功能鍵:過流守護(OCP)、過溫保護好(OTP)、欠壓自動隱藏(UVLO)
封裝:6.0mm×6.0mm×3.5mm(25-BQFN)
作業室內溫度:-40°C至+85°C
掌握方法:半自動節電/PWM形式 切換桌面

MUN24AD03-SM代換TI,ADI,TOREX
產品品牌 | 原機主要參數 | 放入/所在 | 工作電流 | 芯片封裝 | 與 MUN24AD03-SM 距離 | 更換提案 |
TI | LMZM33603 | 4-36 V → 1-18 V | 3 A | 10×10×4 mm QFN | 面積略大,需改焊盤 | 效果徹底覆蓋率,已手機驗證 |
TI | TPSM84624 | 4.5-17 V → 0.6-10 V | 6 A | 9×15×4 mm | 直流電更廣,腳位的不同 | 若要 6 A 能向上兼容 |
ADI/Maxim | MAXM17635 | 4.5-36 V → 0.9-12 V | 2 A | 4×4×1.75 mm uSLIC | 感應電流 2 A,體積太更小 | 輕載 (<2 A) 可變大 50 % 體積 |
ADI/Maxim | MAXM17536 | 4.5-60 V → 0.9-12 V | 4 A | 9×15×2.8 mm | 腳位的不同,能力 91 % | 若放入可能性 >36 V 選此 |
TOREX | XPM5240 | 8-36 V → 5/12 V 能調 | 3 A | 8×8×4 mm QFN | 腳位與 MUN24AD03-SM 取決于 | 韓系玩家 BOM-drop-in 都喜歡選用 |
RECOM | RPH-3.0 | 4.5-55 V → 1-15 V | 3 A | 10×12×4 mm | 長寬大 2 mm,能力高 93 % | 企業級氣溫 86 ℃ |
改用核心點
性能指標識別:
抓實設置/讀取功率標準、讀取功率、效果等目標性能參數與MUN24AD03-SM相一致或可薦。
核實養護作用(OCP、OTP、UVLO)是否需要包裹原設汁所需。
芯片封裝兼容模式:
MUN24AD03-SM選擇6.0mm×6.0mm×3.5mm封裝類型形式,需驗證代用主要參數的封裝類型形式面積要不要兼容當下PCB布局圖。
廠家直銷鏈與價格:
MUN24AD03-SM交房時間是保持穩定(1-2周),位置技術參數適用現貨平臺供應信息,人工成本較國外市場加盟品牌變低15%-20%。
充當型號需評估方法交期的周期、NRE材料費及不斷銷售保持穩界定。
APP場景中支持:
通訊主設備:為先選幫助USB PD協義或高效能率的型號(如TPS65987D)。
工業企業定時化:關注新聞寬輸進直流電壓和過電壓保護措施作用(如TPS5430DDAR)。
生活消費電子產品無線:穩定費用與性能參數,使用省油的suv二極管封裝型號(如XC9258A33CMR-G)。
東莞 市立維創展網絡受權地區代理Cyntec全新物品,強院為客服具備高高產品品質量、高產品品質量、價格多少委托公證的外接電源傳感器物品。Cyntec的供電摸塊DC-DC類產品,交盤迅猛,不收費提供數據產品的樣品,部門規格期貨存儲。舉列規格:MUN12AD03-SEC,MUN3CAD03-SE等。的產品原裝機原裝,效果絕對,同心同德我們國內領域能提供科技支持軟件,認可資訊。